2018年新一輪的忙碌已經開始,近日,發改委印發《關中平原城市群發展規劃》(以下簡稱《規劃》),明確了2017年-2035年關中平原的重點工程項目。趕緊跟著中國幕墻網(ALwindoor.com)小編看看這個最全匯總吧,工程人的機會都在這里了。

關中平原城市群規劃
陜西省:西安、寶雞、咸陽、銅川、渭南 5 個市、楊凌農業高新技術產業示范區及商洛市的商州區、洛南縣、丹鳳縣、柞水縣;
山西省:運城市(除平陸縣、垣曲縣)、臨汾市堯都區、侯馬市、襄汾縣、霍州市、曲沃縣、翼城縣、洪洞縣、浮山縣;
甘肅省:天水市及平涼市的崆峒區、華亭縣、涇川縣、崇信縣、靈臺縣和慶陽市區。

關中平原城市群規劃范圍圖
整體布局
一圈:由西安、咸陽主城區及西咸新區為主組成的大西安都市圈;
一軸:沿隴海鐵路和連霍高速的主軸線;
三帶:包茂發展帶、京昆發展帶、福銀發展帶。

“一圈一軸三帶”的空間格局
一 圈
完善:閻良、臨潼、興平等外圍組團功能;
推動:西安—咸陽一體化發展;
打造:西北、服務國家“一帶一路”建設。
一 軸
強化:西安的綜合樞紐地位和輻射帶動作用;
增強:寶雞、渭南、楊凌、天水等重要節點的人口和產業集聚能力;
加強:城市分工協作,形成現代化的產業帶和城鎮集聚帶;
參與:“一帶一路”建設,向西連接甘肅、青海、新疆等省區和絲綢之路經濟帶沿線國家(地區)。
三 帶
(1)包茂發展帶
依托包茂高速、包海高鐵等通道,促進銅川融入大西安都市圈,帶動延安、榆林、漢中、安康等地發展,形成連通西南西北的城鎮發展帶。
(2)京昆發展帶
依托京昆高速、大西—西成高鐵等通道,推動韓城—河津一體化發展,強化運城、臨汾、侯馬等節點城市和沿線中小城市支撐作用,形成對接京津冀地區的新發展帶。
(3)福銀發展帶
依托福銀高速、銀西—西武高鐵等通道,推動平涼—慶陽、彬縣—長武—旬邑一體化發展,引導商洛等節點城市綠色發展,形成對接長江經濟帶、連接輻射寧夏的新發展帶。

關中平原城市群主體功能區拼圖
城市規模
總體思路:建設西安國家中心城市、做強重要節點城市、培育發展中小城市、加快發展特色小(城)鎮。
中心城市
加強:西安中心城市、西咸新區、西安高新區國家自主創新示范區、西安國家級經濟技術開發區等建設;
打造:西安作為西部地區重要的國家綜合交通樞紐;
加快:大西安都市圈立體交通體系建設。
節點城市
綜合承載能力提升:寶雞、銅川、渭南、楊凌、商洛、運城、臨汾、天水、平涼、慶陽等;
基礎設施互聯互通:富平—閻良、楊凌—武功—周至、韓城—河津—萬榮、彬縣—旬邑—長武—涇川等。
中小城市
基礎設施和公共服務提升:興平、華陰、侯馬、霍州、河津、永濟等;
縣有序設市:彬縣、蒲城、三原、華亭、秦安、甘谷等;
新型設市推動:蔡家坡等特大鎮。
特色小(城)鎮
加快:文化旅游、廣播影視、商貿物流、電子信息、先進制造、科技教育等美麗特色小(城)鎮。
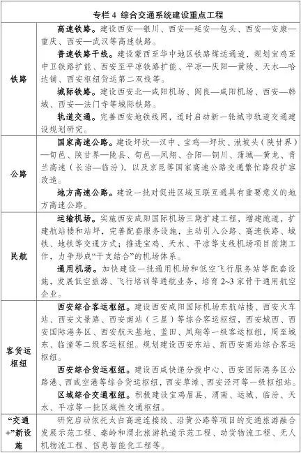
交通重點工程
運輸大通道:銀川—西安、西安—十堰、西安—重慶等高速鐵路及蘭州(定西)—平涼—慶陽—黃陵鐵路建設;
快速交通網絡:西安北—咸陽機場、西安—韓城等城際鐵路建設。

關中平原城市群交通網規劃示意圖
綜合交通樞紐:渭南、商洛、運城、臨汾、天水、平涼等一批區域性交通樞紐建設,西安咸陽機場國際航空樞紐建設,啟動寶雞、天水、平涼、華山等民用支線機場項目前期工作。

信息重點工程
推動西安、寶雞、渭南、咸陽、臨汾、運城、天水等設區城市率先實現光纖網絡全覆蓋力。


水利重點工程
1、引漢濟渭、涇河東莊水庫等骨干水源工程;
2、白龍江引水、慶陽馬蓮河水利樞紐等工程前期工作;
3、寶雞峽、涇惠渠等大中型灌區節水改造。

“一圈一軸三帶”的空間格局
兩 屏:秦巴山地生態屏障、北部黃土高原生態屏障;
一 帶:中部渭河沿岸生態帶;
多 廊:黃河及渭河、汾河、涇河、丹江等水系;
多 點:自然保護區、水產種質資源保護區、濕地灘涂等。
生態保護工程


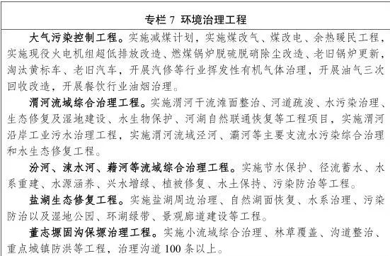
環境治理工程


“一帶一路”重點工程

文化重大工程


原文:
國家發展改革委 住房城鄉建設部關于印發
關中平原城市群發展規劃的通知
發改規劃〔2018〕220號
陜西、山西、甘肅省人民政府,國務院有關部委、直屬機構,中國鐵路總公司、國家電網公司:
經國務院同意,現將《關中平原城市群發展規劃》(以下簡稱《規劃》)印發你們,并就有關事項通知如下:
一、關中平原是華夏文明重要發祥地和古絲綢之路的起點,在國家現代化建設大局和全方位開放格局中具有獨特戰略地位。培育發展關中平原城市群,發揮其承東啟西、聯接南北的區位優勢,推動全國經濟增長和市場空間由東向西、由南向北拓展,有利于引領和支撐西北地區開發開放,有利于推進西部大開發,有利于縱深推進“一帶一路”建設。陜西、山西、甘肅省人民政府和國務院有關部門要認真貫徹落實《國務院關于關中平原城市群發展規劃的批復(國函〔2018〕6號)》精神,提高認識、緊密合作、扎實推進,共同推動《規劃》的落實,努力把關中平原城市群建設成為具有國際影響力的國家級城市群、內陸改革開放新高地。
二、請陜西、山西、甘肅省人民政府切實加強對《規劃》實施的組織領導,健全協作機制,明確責任分工,制定實施方案,做好與相關專項規劃的銜接,確保各項目標任務落到實處。《規劃》實施中涉及的重大事項、重大政策和重大項目按規定程序報批。
三、請國務院有關部門按照職能分工,研究制定支持關中平原城市群發展的具體政策措施,在有關規劃編制、體制創新、重大項目建設、優化行政區劃設置等方面給予積極支持。
四、國家發展改革委、住房城鄉建設部將按照國務院批復精神,加強對《規劃》實施情況的跟蹤分析和督促檢查,會同陜西、山西、甘肅省人民政府適時組織開展《規劃》實施情況評估,重大問題及時向國務院報告。
附件:關中平原城市群發展規劃
國家發展改革委
住房城鄉建設部
2018年2月2日